Ide 20+ Rangkian LED Menggunalan 4 IC
Poin pembahasan Ide 20+ Rangkian LED Menggunalan 4 IC adalah :

RANGKAIAN STROBO LED MENGGUNAKAN IC 4017 Syarif Projects Sumber : syarif-projects.blogspot.com

membuat Rangkaian alarm menggunakan IC 555 RAHMAT BLOG S Sumber : rahmattrans.blogspot.com

RANGKAIAN LAMPU TEPUK MENGGUNAKAN IC 7474 Syarif Projects Sumber : syarif-projects.blogspot.com

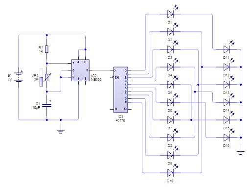
RANGKAIAN RUNNING LED MENGGUNAKAN IC 4017 Syarif Projects Sumber : syarif-projects.blogspot.com
rangkaian running led ic 555 dan 4017, rangkaian running led 12v, rangkaian running led 100 led, skema running led ic 4017, rangkaian running led tanpa ic, running led merambat, skema lampu berjalan ic 4017, rangkaian running led dengan ic 74164,

RANGKAIAN SENSOR SUHU MENGGUNAKAN IC LM35 Syarif Projects Sumber : syarif-projects.blogspot.com

Rangkaian Led Berjalan Memanfaatkan Prinsip Kerja IC 555 Sumber : meriwardana.blogspot.com

RANGKAIAN RUNNING LED MENGGUNAKAN 2 IC 4017 Syarif Projects Sumber : syarif-projects.blogspot.com

Kumpulan Rangkaian Lampu LED Menggunakan IC 555 Kumpulan Sumber : www-tips-triks-elektronika.blogspot.com

Rangkaian saklar sentuh menggunakan IC 555 Blog Elektronika Sumber : blogelektronikadi.blogspot.com

Rangkaian LED berjalan dan berkedip dengan menggunakan IC Sumber : jasmerahmaroon.blogspot.com

RANGKAIAN RUNNING LED MENGGUNAKAN IC 4017 Syarif Projects Sumber : syarif-projects.blogspot.com

RANGKAIAN LAMPU REMOTE MENGGUNAKAN TSOP DAN IC 4017 Sumber : syarif-projects.blogspot.com

RANGKAIAN RUNNING LED MENGGUNAKAN 2 IC 4017 Syarif Projects Sumber : syarif-projects.blogspot.com

Belajar Elektronika Skema Rangkaian Running LED Sumber : brogjols.blogspot.com

Berbagi ilmu Rangkaian Regulator 12 Volt Menggunakan IC Sumber : kepengenero.blogspot.com
rangkaian running led ic 555 dan 4017, rangkaian running led 12v, rangkaian running led 100 led, skema running led ic 4017, rangkaian running led tanpa ic, running led merambat, skema lampu berjalan ic 4017, rangkaian running led dengan ic 74164,
RANGKAIAN STROBO LED MENGGUNAKAN IC 4017 Syarif Projects Sumber : syarif-projects.blogspot.com
Kumpulan Rangkaian Lampu LED Menggunakan IC 555
Kumpulan rangkaian lampu led menggunakan ic 555 Selamat datang agan agan hobbi elektro kali ini admine ingin berbagi tentang rangkaian lampu led dengan menggunakan ic 555 karena ic ini mudah di dapat ddi toko electro terdekat

membuat Rangkaian alarm menggunakan IC 555 RAHMAT BLOG S Sumber : rahmattrans.blogspot.com
Rangkaian Lampu LED Berjalan Running LED dengan IC4017
Rangkaian lampu led berjalan running led dapat dirangkaian dengan beberapa komponen sederhana salah satunya adalah komponen IC 555 IC 555 berfungsi sebagai rangkaian pewaktu clock yang dirangkaian sebagai rangkaian multivibrator astabil astable multivibrator
RANGKAIAN LAMPU TEPUK MENGGUNAKAN IC 7474 Syarif Projects Sumber : syarif-projects.blogspot.com
Rangkaian Running LED sederhana dengan IC NE555 dan IC 4017
Selamat pagi readers Pada kali ini saya coba sharing tentang membuat Rangkaian LED yang berkedip secara teratur dengan menggunakan IC counter yaitu NE555 Rangkaian LED berjalan menggunakan IC 555 merupakan rangkaian elektronika sederhana dengan prinsip kerja rangkaian ini adalah memanfaatkan IC clock 555 yang akan dikonversi oleh 4017 menjadi
RANGKAIAN RUNNING LED MENGGUNAKAN IC 4017 Syarif Projects Sumber : syarif-projects.blogspot.com
IA audio Rangkaian LED Display
Jika ingin membuat rangkaian tersebut dibutuhkan beberapa komponen elektronika sederhana seperti rangkaian multivibroter stabil rangkaian dikoder 4 ke 16 serta rangkaian pencacah 4 bit Untuk rangkaian ini dibuat dengan menggunakan IC LB1409 dimana IC tersebut merupakan chip IC yang didesain khusus sebagai driver LED 9 baris
rangkaian running led ic 555 dan 4017, rangkaian running led 12v, rangkaian running led 100 led, skema running led ic 4017, rangkaian running led tanpa ic, running led merambat, skema lampu berjalan ic 4017, rangkaian running led dengan ic 74164,
RANGKAIAN SENSOR SUHU MENGGUNAKAN IC LM35 Syarif Projects Sumber : syarif-projects.blogspot.com
RANGKAIAN INVERTER DC TO AC MENGGUNAKAN IC 4047 DAN
Berikut rangkaian inverter menggunakan IC 4047 dan IRF540 Daftar komponen 1 Trafo CT 12V 1 buah 2 IRF540 2 buah 3 Potensiometer 1k 10k 1 buah 4 Resistor 220 2 buah RANGKAIAN RUNNING LED MENGGUNAKAN IC 4017 RANGKAIAN AUDIO AMPLIFIER BTL MENGGUNAKAN IC

Rangkaian Led Berjalan Memanfaatkan Prinsip Kerja IC 555 Sumber : meriwardana.blogspot.com
Skema Led VU Display Menggunakan Transistor Bahar Electronic
04 03 2020 Ada banyak sekali macam rangkaian yang ada dari mulai tanpa ic dengan ic dan yang satu ini ternyata bisa juga menggunakan transistor Dan jika anda bisa memodifikasinya maka bisa saja rangkaian 10 lampu led vu display ini kita perbanyak bisa sampai 15 lampu atau 20 lampu led Tentu saja rangkaian menggunakan transistor ini akan terlihat
RANGKAIAN RUNNING LED MENGGUNAKAN 2 IC 4017 Syarif Projects Sumber : syarif-projects.blogspot.com
Rangkaian RUNNING LED dengan menggunakan LIVEWIRE
27 04 2020 Ketika rangkaian running led diberi tegangan 6 12 V rangkaian pencacah counter IC 4017 memprogram LED yang berfungsi sebagai output untuk menghasilkan cahaya yang dapat berjalan dari LED 1 s d LED terakhir dan kembali lagi kesemula begitu seterusnya hingga waktu yang bisa kita inginkan

Kumpulan Rangkaian Lampu LED Menggunakan IC 555 Kumpulan Sumber : www-tips-triks-elektronika.blogspot.com

Rangkaian saklar sentuh menggunakan IC 555 Blog Elektronika Sumber : blogelektronikadi.blogspot.com

Rangkaian LED berjalan dan berkedip dengan menggunakan IC Sumber : jasmerahmaroon.blogspot.com
RANGKAIAN RUNNING LED MENGGUNAKAN IC 4017 Syarif Projects Sumber : syarif-projects.blogspot.com
RANGKAIAN LAMPU REMOTE MENGGUNAKAN TSOP DAN IC 4017 Sumber : syarif-projects.blogspot.com
RANGKAIAN RUNNING LED MENGGUNAKAN 2 IC 4017 Syarif Projects Sumber : syarif-projects.blogspot.com

Belajar Elektronika Skema Rangkaian Running LED Sumber : brogjols.blogspot.com

Berbagi ilmu Rangkaian Regulator 12 Volt Menggunakan IC Sumber : kepengenero.blogspot.com
0 Comments