Terpopuler 24+ Power Amplifier IC Watt Besar
Poin pembahasan Terpopuler 24+ Power Amplifier IC Watt Besar adalah : 
Terpopuler 24+ Power Amplifier IC Watt Besar. Dalam dunia skema amplifier mungkin Anda pernah mendengar dengan yang namanya kumpulan skema amplifier. Komponen dasar skema amplifier beserta fungsi dan simbolnya yang harus kamu ketahui, Simak ulasan terkait skema amplifier dengan artikel Terpopuler 24+ Power Amplifier IC Watt Besar berikut ini

Audio power amplifier circuit 140 W Total diagnostic Sumber : diagnosticrepair.blogspot.com

LM1875 amplifier circuit 30 watts Sumber : www.eleccircuit.com

MENSHUKURI SEGALA NIKMAT High Power Audio Amplifier 1500 Watt Sumber : cahndeso-mengembara.blogspot.com

700W Power Amplifier with 2SC5200 2SA1943 Electronic Sumber : www.elcircuit.com

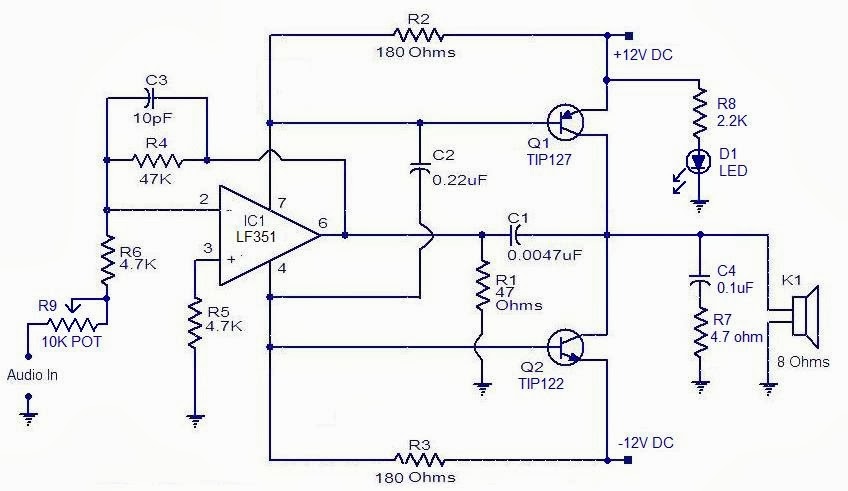
Schematic Power Amplifier 500 Watt Circuit Diagram Images Sumber : circuitdiagramimages.blogspot.com

1000W Power Amplifier 2SC5200 2SA1943 Electronic Circuit Sumber : www.elcircuit.com

200W Power Amplifier Schematic Diagram PCB Design Sumber : circuitscheme.com

Build a 1000W Power Amplifier Circuit Diagram Electronic Sumber : streampowers.blogspot.com

100 Watt Hifi Amplifier Circuit and 5 Band Equalizer Sumber : 320volt.com
Power Amplifier IC 1000W, Power STK 1000 watt, Power STK Watt Besar, IC power amplifier terbaik, Power STK 200 Watt, STK Amplifier 300w, Datasheet IC STK, STK 4050, kit power amplifier stk 432-050, IC STK 4050, IC TDA 7294, Skema power STK,

Build 10 Watt Audio Power Amplifier Circuit Electronic Sumber : circuitsstream.blogspot.com

100w amplifier circuit with PCB Sumber : www.eleccircuit.com

High Performance Power Amplifier 400 Watt With images Sumber : www.pinterest.com

Power Amplifier 2000 Watt Circuit Scheme Sumber : circuitscheme.com

100W with PCB Power Amplifier Circuit DIY Circuit Sumber : avecircuits.blogspot.com

50W 70W Power Amplifier with 2N3055 MJ2955 Electronic Sumber : www.elcircuit.com
Power Amplifier IC 1000W, Power STK 1000 watt, Power STK Watt Besar, IC power amplifier terbaik, Power STK 200 Watt, STK Amplifier 300w, Datasheet IC STK, STK 4050, kit power amplifier stk 432-050, IC STK 4050, IC TDA 7294, Skema power STK,
Terpopuler 24+ Power Amplifier IC Watt Besar. Dalam dunia skema amplifier mungkin Anda pernah mendengar dengan yang namanya kumpulan skema amplifier. Komponen dasar skema amplifier beserta fungsi dan simbolnya yang harus kamu ketahui, Simak ulasan terkait skema amplifier dengan artikel Terpopuler 24+ Power Amplifier IC Watt Besar berikut ini

Audio power amplifier circuit 140 W Total diagnostic Sumber : diagnosticrepair.blogspot.com

LM1875 amplifier circuit 30 watts Sumber : www.eleccircuit.com
MENSHUKURI SEGALA NIKMAT High Power Audio Amplifier 1500 Watt Sumber : cahndeso-mengembara.blogspot.com

700W Power Amplifier with 2SC5200 2SA1943 Electronic Sumber : www.elcircuit.com

Schematic Power Amplifier 500 Watt Circuit Diagram Images Sumber : circuitdiagramimages.blogspot.com

1000W Power Amplifier 2SC5200 2SA1943 Electronic Circuit Sumber : www.elcircuit.com

200W Power Amplifier Schematic Diagram PCB Design Sumber : circuitscheme.com

Build a 1000W Power Amplifier Circuit Diagram Electronic Sumber : streampowers.blogspot.com

100 Watt Hifi Amplifier Circuit and 5 Band Equalizer Sumber : 320volt.com
Power Amplifier IC 1000W, Power STK 1000 watt, Power STK Watt Besar, IC power amplifier terbaik, Power STK 200 Watt, STK Amplifier 300w, Datasheet IC STK, STK 4050, kit power amplifier stk 432-050, IC STK 4050, IC TDA 7294, Skema power STK,

Build 10 Watt Audio Power Amplifier Circuit Electronic Sumber : circuitsstream.blogspot.com

100w amplifier circuit with PCB Sumber : www.eleccircuit.com

High Performance Power Amplifier 400 Watt With images Sumber : www.pinterest.com

Power Amplifier 2000 Watt Circuit Scheme Sumber : circuitscheme.com

100W with PCB Power Amplifier Circuit DIY Circuit Sumber : avecircuits.blogspot.com

50W 70W Power Amplifier with 2N3055 MJ2955 Electronic Sumber : www.elcircuit.com
0 Comments